Portada Unidad 5

Introducción:
Recuerda que en la Unidad 3 estudiamos que la Política Nacional Integral que establece la Ley General de Acceso de las Mujeres a una Vida Libre de Violencia y su Reglamento contempla cuatro ejes de acción que orientan las actividades y esfuerzos para eliminar el problema de la violencia contra las mujeres: prevención, atención y sanción con el propósito de lograr su erradicación.

En la Unidad anterior abordamos la prevención, su importancia e identificamos niveles de actuación. En esta Unidad veremos en qué consiste el eje de la atención, distinguiendo cómo se relaciona con la prevención, especialmente la secundaria y la terciaria. Asimismo, aprenderemos en qué niveles se brinda la atención, poniendo especial énfasis en la atención de primer contacto ya que, sin importar tus atribuciones y/o ámbitos de competencia, es indispensable que conozcas los elementos esenciales para brindar apoyo a las mujeres que la enfrentan e identifiques los diferentes recursos institucionales existentes para que, de ser necesario puedas realizar una efectiva canalización.

Objetivo:
Comprender los principios de actuación y los servicios básicos para la atención de primer contacto en casos de VCM.

Contenido:

  • Tema 1. ¿Qué es la atención y cuáles son sus niveles de acción?
  • Tema 2. ¿Cómo puedo atender a mujeres que enfrentan violencia?
  • Tema 3. ¿Qué principios debo observar para brindar atención a mujeres que enfrentan violencia?
  • Tema 4. ¿Qué hago si estoy quemado/a?

UNIDAD 05
TEMA 1
¿Qué es la atención y cuáles son sus niveles?

Existe la creencia de que la atención al problema de la violencia contra las mujeres se centra exclusivamente en el sector salud. Si bien, las y los profesionales de la salud hacen un trabajo muy importante en la materia, la realidad es que la atención a este problema incluye un conjunto de servicios mucho más amplio y al igual que la prevención, todo el personal del servicio público puede y debe brindar atención a mujeres que enfrentan violencia en el marco de sus atribuciones y competencias.

Al respecto, el Reglamento de la Ley General de Acceso de las Mujeres a una Vida Libre de Violencia señala que la atención es “el conjunto de estrategias para que los tres órdenes de gobierno brinden acceso a la justicia restaurativa a víctimas y establezcan acciones y medidas reeducativas a los agresores, con la debida diligencia y perspectiva de género”.

La atención tiene como objetivo principal que se respeten los derechos de las víctimas, reciban el apoyo necesario a través de un conjunto de servicios integrales y especializados (médico, psicológico, jurídico, entre otros), incluyendo a sus hijas e hijos, y medidas orientadas a los agresores; así como romper las pautas de reproducción de la violencia.

Da clic aquí para descargar la infografía sobre las víctimas directas, indirectas y potenciales.
Da clic en el siguiente enlace para conocer más sobre la La Ley General de Víctimas https://www.diputados.gob.mx/LeyesBiblio/pdf/LGV.pdf

La atención contempla tres niveles de acuerdo con las necesidades de las mujeres que enfrentan violencia. En estos niveles se definen las obligaciones que deben seguir las y los servidores públicos que tienen conocimiento de casos de violencia y:

Atención inmediata y de primer contacto

Este nivel de atención se integra por los servicios que se proporcionan en centros que forman parte de algunas instituciones de la administración pública o de organizaciones de la sociedad civil, en unidades móviles, módulos de orientación, ventanillas de información y líneas telefónicas, entre otros; y está orientado a brindar servicios de tipo informativo y orientación sobre los servicios a los que las mujeres pueden acudir para recibir atención e incluso contención de situaciones de crisis A través de este nivel de atención se busca:

  • Contribuir a la detección oportuna de los casos de violencia y a prestar ayuda oportuna en casos de urgencia.
  • Identificar las necesidades y demandas de las mujeres víctimas usuarias de los diferentes servicios de atención.
Da clic en el siguiente enlace para conocer más sobre el Estándar de Competencia EC0539 Atención presencial de primer contacto a mujeres víctimas de violencia de género: http://puntogenero.inmujeres.gob.mx/docs/EC0539.pdf

Si en la institución en la que laboras desempeñas una función que implique servicio a la ciudadanía y atención de primer contacto, es indispensable que conozcas cómo realizar dicha labor y los diferentes niveles de atención, a saber. En el siguiente apartado profundizaremos al respecto y te compartiremos la información básica que debes conocer para realizar esta labor. Mientras tanto, te explicaremos los otros niveles de atención:

Atención básica y general

En este nivel de atención se brindan diferentes servicios a las mujeres que hayan enfrentado situaciones de violencia.

De acuerdo con las necesidades de las mujeres, se canaliza a servicios pertinentes, por ejemplo, a los Centros de Justicia para las Mujeres (CJM, que referimos en la Unidad 3), en estos lugares se concentran los servicios esenciales que las mujeres en situación de violencia requieren: atención médica, psicológica, orientación jurídica y acompañamiento en su proceso para la toma de decisiones informada.

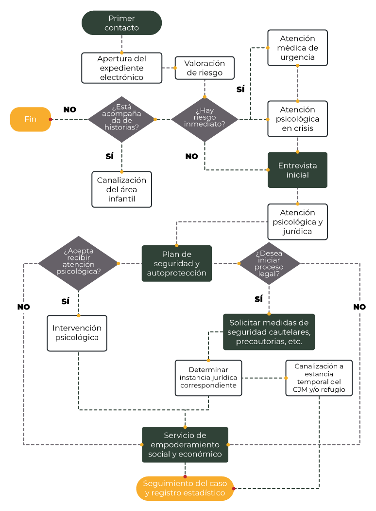
Aquí un ejemplo de la atención básica y general que se brinda en un Centro de Justicia para las Mujeres (CJM):

Imagina el escenario: una mujer llega al CJM y la reciben en la recepción. La canalizan con una persona, generalmente un trabajador o trabajadora social o psicóloga o psicólogo, quien le brinda atención de primer contacto, esto es para conocer el motivo de su visita, saber sus necesidades e inquietudes y a partir de esta información, determinar la acción a seguir, por ejemplo, si está alterada por alguna experiencia violenta, la canaliza a servicio psicológico para que le brinden contención emocional; si está herida, la canalizará al servicio médico, o si lo considera necesario, la atenderá un abogado o abogada para realizar los trámites que se requieran. De ser necesario, la trasladarán a ella y a sus hijas e hijos a un refugio mientras establecen contacto con sus redes de apoyo (familiares, amigas y personas de confianza).

Proceso de atención a las personas usuarias:

Fuente: CONAVIM (2012): Centros de Justicia para las Mujeres: Lineamientos para su creación y operación

Los CJM concentran todos los servicios en un solo lugar. Actualmente, hay 60 Centros en el país. Es muy importante que conozcas el Directorio de Centros de Justicia para las Mujeres para así reconocer aquellos que puedes encontrar en tu localidad o que son cercanos al lugar en donde trabajas:

Si bien, los CJM agrupan los servicios en un solo lugar, lo cual facilita a las mujeres acceder a los mismos, es importante tener claridad sobre el tipo de servicio que se brinda en las diferentes instancias del sector público, como a continuación se detalla:

Servicios de Salud

  • Se brinda atención en un espacio privado en el que las mujeres puedan hablar con confianza y seguridad.
  • Se provee atención inmediata y tratamiento médico especializado adecuado a las necesidades de las mujeres.
  • Brindar información para identificar la violencia y opciones para que las mujeres tomen las decisiones que consideren mejores para ellas.
  • Detectar si las mujeres sufren de estrés, depresión, miedo o ansiedad, a partir de ello, se les debe ofrecer apoyo psicosocial con base en sus necesidades.
  • ¡Importante! Deben integrar detalladamente el expediente clínico, esto es importante para los procesos judiciales, en caso de que las mujeres decidan iniciarlo.

Servicios Policiales

  • Contribuyen a conservar el orden público, previenen, investigan y reaccionan ante la comisión de delitos.
  • Atienden la llamada por medio del 911 en caso de emergencia.
  • Se trasladan inmediatamente al lugar en donde ocurre la emergencia.
  • Brindan atención integral, identificando las necesidades y respetando las decisiones de las mujeres que enfrentan violencia.
  • Salvaguardar a la víctima de su agresor.
  • Informar sobre los derechos de las mujeres.
  • Acompañan al Centro de Justicia para las Mujeres para recibir atención especializada o a los servicios de salud si la integridad de la mujer está en riesgo.
  • Acompañan ante el Ministerio Público, en caso de denuncia presencial.
  • Corroboran los hechos denunciados para ser utilizados en la investigación.
  • Verifican que se cumplan las órdenes de protección.
  • Entre otras muchas actividades.

Ministerio Público

  • Recibir y registrar su denuncia, este servicio está disponible las 24 horas los 365 días del año.
  • Brindarle información sobre el procedimiento y las opciones que tiene.
  • Solicitar atención especializada si la necesita.
  • Abstenerse de sugerir que desista en su denuncia o que perdone a su agresor.
  • Respetar sus decisiones.
  • Asegurar que todos los incidentes de violencia que enfrentó estén documentados en la denuncia.
  • Otorgar órdenes de protección en caso necesario.
  • Canalizarla con un perito que le brindará servicios de atención para valorar los daños que ha sufrido.
  • Verificar la inclusión de todos los medios de prueba que se obtengan.
  • Identificar si su agresor tiene antecedentes penales.
  • Garantizar la confidencialidad de la información que brinde durante todo el proceso judicial.

Servicios Sociales

  • Brindan información, asesoría jurídica y apoyo psicológico en situaciones de crisis.
  • Cuentan con líneas telefónicas especializadas para brindar la orientación que se requiera.
  • Gestionan refugio en caso de riesgo a sufrir más violencia
  • Brindan ayuda para sustituir documentos de identidad.
  • Canalizan a otros servicios que se requiera, como por ejemplo, de salud o judiciales y de ser posible, brindan acompañamiento personalizado.
  • Realizan una evaluación del riesgo y elaborarán conjuntamente un Plan de Seguridad en donde la mujer identifique sus opciones y redes de apoyo.
Fuente: ONU Mujeres, UNFPA, PNUD, UNODC (2015): Paquete de servicios esenciales para mujeres y niñas que sufren violencia. Iniciativa Spotlight México

A continuación, revisa en qué consiste la atención especializada:

Esta se integra por los servicios especializados de atención, asistencia y/o protección que se brindan a las mujeres que vivieron violencia a través de instituciones de salud especializadas (lo que se conoce como tercer nivel) en lo relativo al apoyo psicoemocional, atención a lesiones; así mismo, se provee profilaxis para prevenir infecciones de trasmisión sexual y, en caso de embarazo producto de una violación sexual, se realiza una referencia oportuna a los servicios de interrupción legal del embarazo.

Con relación a este nivel de atención, por ejemplo, en nuestro país, contamos con la NOM-046-SSA2-2005 Violencia familiar, sexual y contra las mujeres. Criterios para la prevención y atención, la cual tiene por objeto estandarizar este tipo de servicios y la orientación que se proporciona a las y los usuarios de los servicios de salud en general y en particular a quienes se encuentran en situaciones de violencia familiar o sexual.

Esta Norma 046 es especialmente relevante porque da elementos para que las mujeres que han enfrentado violencia sexual, reciban la atención requerida en estos casos.

Da clic en el siguiente video para conocer sobre la NOM 046
Fuente: Grupo de Información en Reproducción Elegida A.C.

Como pudiste ver en el video, la NOM 046 significa un gran avance en los derechos humanos de mujeres o incluso adolescentes o niñas, porque busca desarrollar capacidades institucionales para atenderlas de forma integral ante situaciones de violencia.

Da clic en el ícono para descubrir la información

La atención también incluye otros servicios como por ejemplo, el otorgamiento de órdenes de protección, que ya vimos en la Unidad anterior y que también forman parte de las medidas de prevención secundaria y terciaria. Como vimos, son medidas que designa la autoridad ante casos de violencia y que se aplican de forma urgente para salvaguardar la vida e integridad de las mujeres. Algunos ejemplos de órdenes de protección: desocupación inmediata del agresor del domicilio conyugal y la prohibición de intimidar o molestar a la víctima.

Otro servicio de atención se brinda a través de la canalización de las mujeres, sus hijas e hijos a refugios en donde les brindan apoyo para salvaguardar sus vidas de la violencia de la cual escaparon y reciben acompañamiento para ubicar un lugar seguro, e inclusive de ser el caso, encontrar un empleo.

Los refugios, como vimos en las Unidades anteriores, son espacios temporales que ofrecen servicios de protección, alojamiento y atención con perspectiva de género a mujeres y a sus hijas e hijos. Son lugares en los que las mujeres y sus familias están a salvo.

La ubicación es confidencial, pero es importante que sepas que cuando una mujer necesite apoyo, debes canalizarla a un Centro de Justicia para las Mujeres en donde la recibirán y le brindarán la atención requerida. Si no hubiera un CJM en tu localidad, también es importante que sepas que existe una Red Nacional de Refugios (RNR).

También es importante que sepas que hay líneas de atención telefónica que brindan ayuda. Ya sea a través del 911 para atender casos de emergencia o líneas especializadas en atención psicológica y/o asesoría jurídica, como por ejemplo, en los CJM o en los Mecanismos para el Adelanto de las Mujeres en las Entidades Federativas.

Da clic en el siguiente enlace para descargar los manuales de atención telefónica “Vida sin violencia” https://www.gob.mx/inmujeres/documentos/lineas-telefonicas-de-orientacion-y-atencion-a-mujeres-en-situacion-de-violencia

Para finalizar este nivel de atención, es importante recordar que al igual que los instrumentos descritos en esta Unidad (CJM, órdenes de protección, entre otras) una vertiente de acción fundamental para la prevención, como ya se planteó en la Unidad anterior, es la intervención que se puede realizar con personas agresoras o generadores de violencia, y que pueden ser utilizados tanto para llevar a cabo la prevención secundaria y terciaria, como para la atención que se brinda.

En todos los casos, los servicios de atención que brinden cada una de las instituciones deben considerar los siguientes elementos:

Lee con atención la siguiente infografía sobre elementos que se deben considerar en los servicios de atención

Como pudiste observar, los servicios de atención son muy importantes y es especialmente necesario que estén al alcance de las mujeres que enfrentan violencia. En nuestro país se ha invertido mucho para contar con instituciones que brinden atención y acompañamiento a las mujeres que lo necesitan. El ideal es que estos servicios no fueran necesarios, pero la realidad es que tenemos un desafío muy grande y es importante enfrentarlo de la mejor manera posible. Para ello, insistimos en la importancia de conocer estos recursos para que puedan ser aprovechados y lo más importante, proteger la vida de las mujeres.

En el siguiente tema, revisarás información importante para atender a mujeres que enfrentan violencia desde el ámbito de tus competencias.

En síntesis:

  • La atención inmediata y de primer contacto se integra por los servicios que se proporcionan en centros de atención que forman parte de algunas instituciones de la administración pública o de organizaciones de la sociedad civil, unidades móviles, módulos de orientación, ventanillas de información y líneas telefónicas; busca la detección oportuna de los casos de violencia y a prestar ayuda en casos de urgencia, así como efectuar un reconocimiento de las necesidades y demandas de las mujeres víctimas usuarias de los diferentes servicios.
  • En la atención básica y general se brindan servicios especializados; por ejemplo, en los Centros de Justicia para las Mujeres se concentran los servicios esenciales que las mujeres en situación de violencia requieren: atención médica, psicológica, orientación jurídica y acompañamiento en su proceso para la toma de decisiones informada. Existen otras instancias del sector público (sector salud, servicios policiales, ministerios públicos y servicios sociales) que coadyuvan en este nivel de atención.
  • La atención especializada se integra por los servicios especializados de atención, asistencia y/o protección que se brindan a las mujeres que vivieron violencia a través de instituciones de salud. Se brinda apoyo psicoemocional a mujeres que enfrentaron violencia, atención a lesiones provocadas por la violencia; así mismo, se provee profilaxis para prevenir infecciones de trasmisión sexual y, en caso de embarazo producto de una violación sexual, se realiza una referencia oportuna a los servicios de interrupción legal del embarazo.
  • Para que las diversas instancias públicas y privadas puedan brindar servicios de atención deben considerar: a) estar disponibles, b) ser accesibles, c) adaptables, d) adecuados, e) priorizar la seguridad de las mujeres, f) garantizar la confidencialidad g) procurar una recogida de datos y gestión de la información.